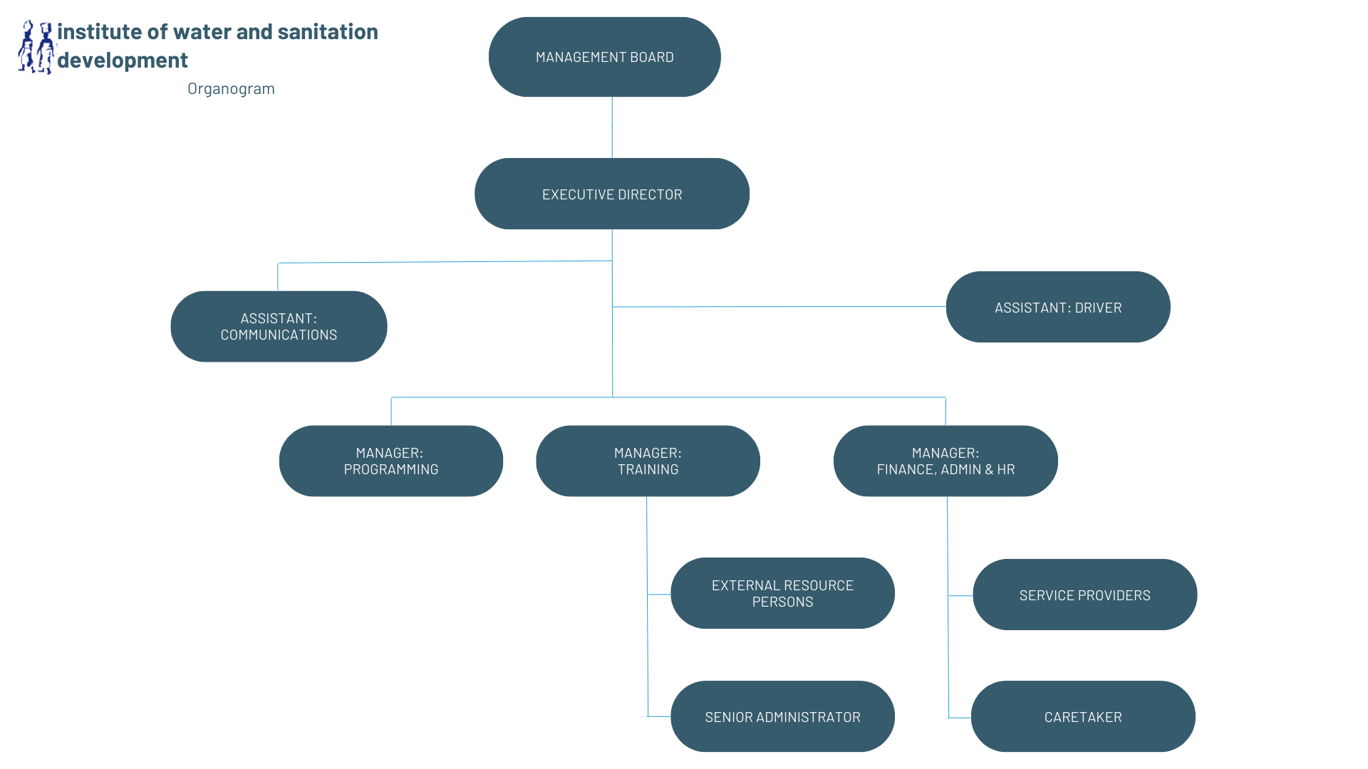
Governance Structure

As a public institution, the Institute is committed to transparency and accountability to the public. 

Its operations are overseen by a management board, comprised of a Chairperson (a Civil Engineer) and six members representing diverse sectors within the water and sanitation field. 

Board members are elected annually from the Institute's membership, which is open to all interested professionals. The annual meeting serves as a forum for reviewing the organization's performance, approving financial statements, and electing new board members. 

The governance structure is designed to ensure both professional expertise and broad stakeholder representation in guiding the Institute's strategic direction and policy formulation.